Hello, I'm seeing this error for the first time as I expand some capability in an existing workflow. Here's how this section with the error works.
Scenario:
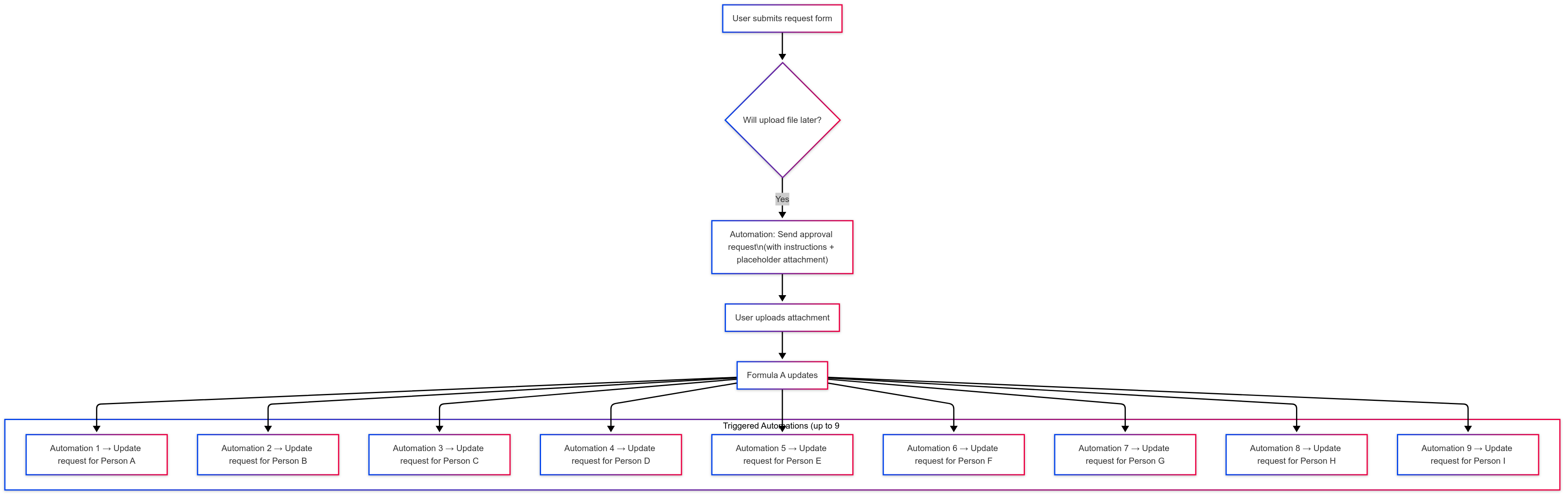
- a user puts in a request on the form with a check box indicating they will later upload the required file attachment.
- Automation sends a request for Approval with attachment and instructions to attach the required document.
- Attachment is uploaded (via request in 2) and a formula "A" updates
- When formula "A" updates, several parallel automations are triggered (up to 9). These automations don't trigger each other, they are intended to happen at the same time and they are sending an update request to a specific individuals with a specific column for them to update for each individual automation (so can't be combined).
This doesn't seem to fit the description of this error. I do have at least 5 workflows triggering at the same time, but they are not "triggered by other workflows". I'm going to assume this is normal and the error is just worded poorly, but also wanted to understand this better because it seems extremely limiting if any single event can only trigger 5 automations.
Questions:
- What is considered a start and end of an automation chain?
- Are replies to an Update or Approval request considered part of the 5 automation chain limit? If so are they the 1st one or the 2nd one when we count towards 5?
- Do formula's break the automation trigger chain? It seems like they would be an indirect trigger (vs. if say automation A updates cell 123 and another automation updates when cell 123 changes) and it would be good to understand if indirect matters or not.
- Are parallel automations from the same single trigger counted toward the 5 limit?
Thanks for any details, I wasn't finding good answers to this out there already.